pymc.dims.Normal#
- class pymc.dims.Normal(name, *dist_params, dims=None, initval=None, observed=None, total_size=None, transform=UNSET, default_transform=UNSET, model=None, **kwargs)[source]#
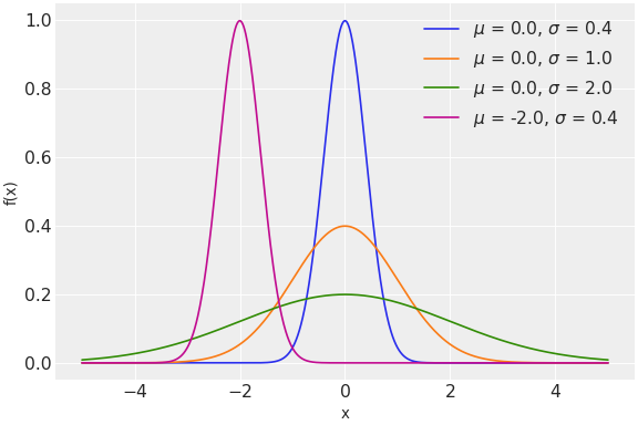
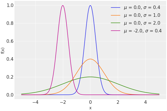
Univariate normal distribution.
The pdf of this distribution is
\[f(x \mid \mu, \tau) = \sqrt{\frac{\tau}{2\pi}} \exp\left\{ -\frac{\tau}{2} (x-\mu)^2 \right\}\]Normal distribution can be parameterized either in terms of precision or standard deviation. The link between the two parametrizations is given by
\[\tau = \dfrac{1}{\sigma^2}\](
Source code,png,hires.png,pdf)
Support
\(x \in \mathbb{R}\)
Mean
\(\mu\)
Variance
\(\dfrac{1}{\tau}\) or \(\sigma^2\)
- Parameters:
Examples
with pm.Model(): x = pm.Normal("x", mu=0, sigma=10) with pm.Model(): x = pm.Normal("x", mu=0, tau=1 / 23)
Methods
Normal.dist([mu, sigma, tau])