pymc.LogitNormal#

class pymc.LogitNormal(name, mu=0, sigma=None, tau=None, **kwargs)[source]#

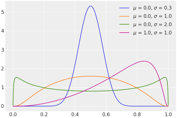
Logit-Normal distribution.

The pdf of this distribution is

\[f(x \mid \mu, \tau) = \frac{1}{x(1-x)} \sqrt{\frac{\tau}{2\pi}} \exp\left\{ -\frac{\tau}{2} (logit(x)-\mu)^2 \right\}\]

(Source code, png, hires.png, pdf)

../../../_images/pymc-LogitNormal-1.png

Support

\(x \in (0, 1)\)

Mean

no analytical solution

Variance

no analytical solution

Parameters:
mutensor_like of float, default 0

Location parameter.

sigmatensor_like of float, optional

Scale parameter (sigma > 0). Defaults to 1.

tautensor_like of float, optional

Scale parameter (tau > 0). Defaults to 1.

Methods

LogitNormal.dist([mu, sigma, tau])